云南省供销合作社联合社关于2026年度农村现代流通网络体系建设专项资金拟扶持项目的公示
来源:经济发展处 时间:2026/4/24 16:33:21 [ 大 中 小 ] 浏览次数: [ 打印 ] [ 关闭 ]
根据《云南省农村现代流通网络体系建设专项资金管理暂行办法》(云供发〔2023〕21号)《云南省农村现代流通网络体系建设项目管理办法》(云供经发〔2023〕8号)等规定,省供销合作社联合社组织了2026年农村现代流通网络体系建设专项资金项目申报、评审工作,对申报的33个项目进行了初审、实地调研、专家评审、分析研判等环节,经省社党组研究决定,确定了2026年云南省农村现代流通网络体系建设专项资金拟扶持项目(详见附件),现予以公示。
公示期为2026年4月24日—4月30日(5个工作日)。公示期内,任何单位和个人如有异议,请通过书面方式反映情况,以单位名义反映情况的材料须加盖单位公章,以个人名义反映情况的材料须署真名和有效联系电话,匿名异议或超出公示期限的异议不予受理。
联系人及电话:张毅 0871-63668205
监督电话:省供销社机关纪委 0871-63661032
通讯地址:昆明市五华区东风西路143号省供销社,651131
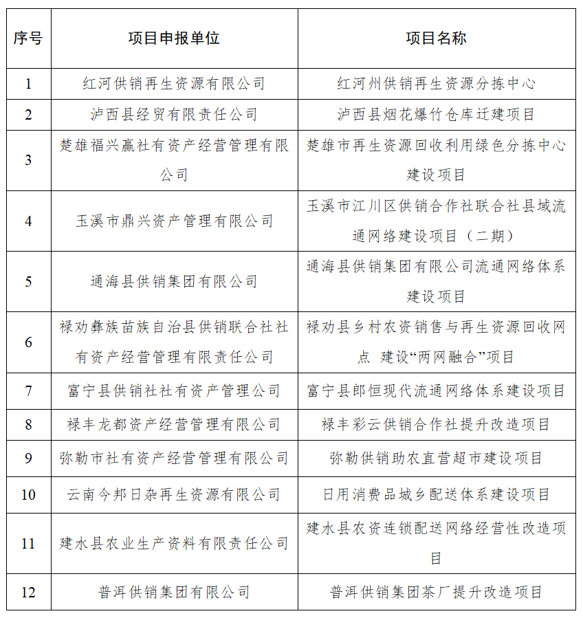
附件:2026年度省级农村现代流通网络体系建设专项资金拟扶持项目名单
云南省供销合作社联合社
2026年4月24日
附件:
2026年度省级农村现代流通网络体系建设
专项资金拟扶持项目名单
(项目排序不分先后)



